Escape, Evacuation and Rescue Assessment (EERA) is a technique to assess the performance of the escape, evacuation and rescue (EER) measures and arrangements.
The objective of an EERA is to ensure that there are adequate measures at the facility to enable people to escape, muster, evacuate and be rescued in the event of a Major Accident
The EERA is an integral part of the risk management process to ensure that the risk is managed at tolerable levels and ALARP demonstrated for both project activities and operations.
Typically, Comprehensive EERA is performed during the FEED Stage of the project and is later updated during the EPC (Detailed Engineering) Stage based on newly established information/data/engineering documentations etc. EPC FERA study also forms the basis for the operations and forms part of COMAH dossier.
For existing facilities, where EERA is not available, it shall be carried out at the first available opportunity (earliest) and update the COMAH Dossier accordingly as per UK HSE.
As part of COMAH update, EERA shall be reviewed to determine if significant changes to facilities, fire protection measures & supporting system, manning, buildings, etc. are observed or carried out. EERA study shall be updated to address these changes to ensure assessment reflect the updated changes, fire protection measures and supporting systems. COMAH Dossier shall be updated and approved accordingly, as per COMAH regulations 2015.
Where no significant changes are identified over five years and outcome of previous EERA report is still applicable and technically robust, no update of EERA is required. In such case, the organisation shall develop technical note justifying the same with relevant supporting documents (such as HAZID, risk register review, risk assessments, MOC, etc.) and shall submit for regulatory approval along with previous EERA report as part of COMAH process.
EERA is goal-based assessment where goals are set for escape, evacuation rescue provisions and supporting systems such as detection, alarm and communications, etc. An assessment is carried out to determine if these goals are achieved for the identified Major Accident Hazards (MAHs). The goals are set to ensure that each aspect of Escape, Evacuation and Rescue (EER) are designed robustly and performs effectively within the required timeframe to allow all personnel to safely escape, muster, evacuate and be rescued to a safe place.
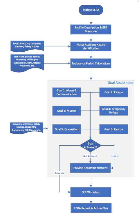
A typical methodology for performing EERA is presented in the following Figure. Each step of the methodology is further discussed in the following sections

Step 1: Hazard identification -The development of Major Accidents from consideration of the Major Accident Hazards (MAHs) present at the facility must be clearly identified.
Hazard identification workshops such as HAZID, HAZOP and other safety studies such as Fire and Explosion Risk Assessment (FERA), etc., are conducted before commencing EERA study, and the outcome of Hazard Identification studies & safety studies scenarios form input for the EERA study. Typical MAH against which EER measures needs to be assessed are as below.
EERA study shall highlight the detailed MAH list (equipment specific/isolatable section specific/etc.) and associated consequence in a tabular format. Typical table format is shows below.

Step 2: Impairment criteria - Impairment criteria represents the conditions at which EER measures or supporting systems are rendered or becomes ineffective due to potential Major Accident.
The EER measures and supporting systems shall be assessed against the impairment criteria provided in project assumption register using the consequence and risk results of safety studies such as FERA, QRA, CFD studies etc. to ensure that the EER measures remain available in the event of credible Major Accident (25mm release for consequence and defined design accidental loads) for the required duration. Where EERA identifies that availability of EER measure cannot be assured, additional protection and or alternative EER measures shall be provided.
Step 3: Goal Assessment – Upon completion of review of EER systems against impairment criteria, and determination of required endurance period of the EER systems, the EER systems can be assessed for its adequacy based on the six goals set in following table. While assessing the goals impact/impairment from Major Accident arising from new facilities as well as from existing facilities shall be considered. While assessing the goals for modification, brownfield projects, extension projects, etc. the integrated approach shall be taken and EER system & goal shall be considered as whole and not as standalone elements. (e.g. for extension of the decks, not only escape routes but all existing EER measures, endurance time, etc. shall be revisited and re-evaluated.) The following EER goals shall be assessed for all facilities EER measures and supporting systems against each Major Accident scenario.
| Goal | Definition |
|---|---|
| Goal 1 | ALARM & COMMUNICATIONS:
|
| Goal 2 | ESCAPE
|
| Goal 3 | MUSTER Muster is a place where people can muster while investigations, ER and evacuation preparations are undertaken. The muster area must have sufficient capacity to protect the maximum capacity of the personnel in the installation /facility. Muster area can be an enclosure, more than one enclosure, or a designated open area on the deck/facility. Where, mustering area is enclosed, it is also known temporary refuge. The Goal assessment requires demonstration that Muster locations are designed and operated such that they maintain the safety of personnel during the period required for the evacuation process to be completed. |
| Goal 4 | TEMPORARY REFUGE Refuge is an enclosed place where people can muster while investigations, ER and evacuation preparations are being undertaken. The refuge shall have sufficient capacity to protect the maximum capacity of the personnel in the installation/facility. The Goal assessment requires demonstration that temporary refuge are designed and operated such that they maintain the safety of personnel for the period until evacuation process is completed. |
| Goal 5 | EVACUATION There must be sufficient means of evacuation available to enable all personnel to safely evacuate the facility when necessary. This goal corresponds to the provision of evacuation means such as lifeboats, life rafts, rope ladders for offshore locations and vehicles for onshore locations to enable personnel to flee to safety when required. |
| Goal 6 | RESCUE The evacuation and escape process is only complete when all personnel reach a place of safety that is provided with suitable medical facilities. This goal requires that facilities are available to rescue personnel who evacuated from the facility and immediately transfer them to a place of safety. A place of safety is defined as a place where evacuees are no longer exposed to the hazards at the facility. |
The following performance criteria shall be used while carrying out the goal assessment.
| Achievement of EER Goals | Definition |
|---|---|
| "Achieved" | The goal is achieved in all credible scenarios. |
| "Limited" | The intent is met for most credible cases but a number of credible cases exist where the intent is not met such that the goal cannot be regarded as being completely achieved. |
| "Not achieved" | The intent cannot be met for most of the credible cases and the goal to be considered as ‘not achieved’ for defined credible scenarios. |
| Phase | Steps |
|---|---|
| Preparatory |
|
| Execution/Examination |
|
| Documentation |
|
Aura Veritas EERA Experts are independent and experienced in performing more than 150+ FERAs in their professional carrier, who understands your business and the challenges that comes within, shall perform quality assessments as a third party auditor or HSE specialists to achieve the aim of improving safety and ensuring compliance to relevant laws, codes and standards.
Plot No: 46G, Bel Nagar, Manapakkam Chennai- 600125
2024 Aura Veritas Engineering & Consultancy Pvt LTD - All rights reserved.